过年了,你家春联挥春写好了吗,坏电器修好了吗,快来,他们免费帮你
转眼间,春节准备到了,但似乎还没嗅到过节的气息?本周六,将有一大波春节党员义工集中为民服务的活动向你袭来,免费提供医生义诊、家电维修、卫生体检、写春联等各项服务,提前营造喜庆的过节氛围哦~
据悉,为深入贯彻党的十八大和十八届六中全会精神,加强服务型党组织建设,营造欢乐喜庆、文明祥和、温馨和谐的节日氛围,我市定于1月14日(星期六)在市区内组织开展“党员义工连万家 为民服务当先锋”2017年春节党员义工集中为民服务活动。
参加单位及人员
参加我市2017年春节党员义工集中为民服务活动的单位及人员主要是,各城区及市直有关单位党组织及所属党员义工,由城区党委组织部和市直部门党(工)委牵头组织。
全市党员义工都出动,好大“阵仗”啊,当天都有哪些为民服务活动呢?
活动安排
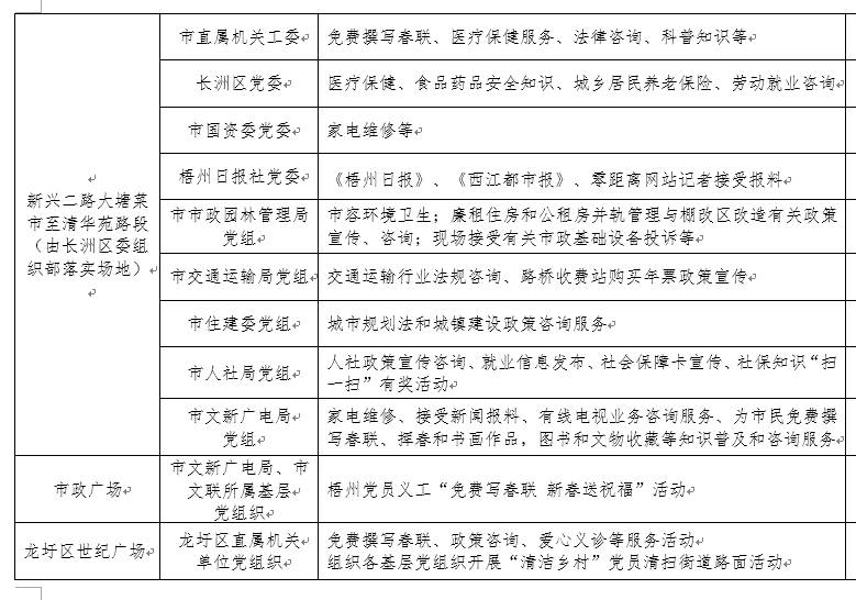
党员义工集中服务活动将以摆摊设点形式开展。活动时间安排在1月14日上午9:00-11:30,地点分别设在鸳江丽港广场、新兴二路大塘菜市至清华苑路段、龙圩区世纪广场。
活动具体安排请戳图↓↓↓
“城市环境综合整治”党员义工清洁街道路面活动,地点在各单位卫生清洁责任区,由各单位自行组织开展;
“千个支部万名党员进社区双报到”活动,由各报到单位和在职党员到报到联系社区集中开展主题服务活动,地点由报到单位与各社区商定;
梧州党员义工“免费写春联 新春送祝福”活动,由市委组织部、市文新广电局、市文联牵头,组织广大书法爱好者,于1月14日上午9:00-11:30在市政广场开展免费写春联、送春联活动,为市民朋友送上新春祝福。
本周六,有空的布丁不妨来溜达溜达呗,一起来提前体验一把春节氛围!
梧州发布
wuzhoufabu2015
▍整理:罗卡妮
▍图片:来自网络
▍排版:郑玉华
-------------
合作、领奖、咨询请联系电话:3865997
邮箱:1090816306@qq.com
行知学校三下乡 修理电器送春联
黄山新闻网1月18日讯(张斌)日前,安徽省行知学校职教惠民服务团到武阳乡武阳中心学校开展三下乡活动,20多位师生为村民义务写春联,开展免费家电维修等活动。
当天,行知学校20多名名志愿者就从县城早早赶往武阳中心学校。写春联的志愿者有是中国书画家协会会员的老师,也有美术专业的学生。志愿者身边围满了群众,他们有的帮着按纸,有的在排队等待。志愿者们泼墨挥毫,一副副笔力雄健的春联舒展开来,既写出了农民群众对新年的喜悦,也描绘对美好生活的憧憬和期待。对村民们提出的自己对书写内容的要求,志愿者们不厌其烦,尽量满足他们的要求。
广场的另一头,行知学校的电子技术专业高级教师和学生正在为村民维修家电。得知行知学校的师生要来免费维修家电的消息,乡亲们早早就把各种家用电器搬到服务台前,服务台上堆满了电磁炉、电饭锅的、电风扇等各种大小家电。
歙县武阳乡村民告诉笔者:“我这只电饭锅坏了一年多了,有一个师傅修要三十块钱,今天你们行知学校到我们村里来搞这个活动,一分钱都不要,春联还免费,电饭锅修理也是免费的,说明对我们老百姓的关心”。
(张斌)
相关问答
关于清洗家电的对联?
上联:迎来东西南北四方客。下联:洗净春夏秋冬四季尘。横批:焕然一新。对联中描绘了清洗家电的工作,上联指迎接来自各地的客人,下联则表达了清洗家电后焕...
家电行业最新对联?
家电行业对联上联:智控未来,电视荧屏映万象下联:温暖家园,空调暖风送千祥横批:科技温馨解释:这副对联体现了家电行业与人们生活的紧密联系。上联“智控未来...
1.连线对联和店名[格式:()----()]粮店美好形象永驻,当年记忆...
[回答]粮店——谷乃国之宝,民以食为天.石灰厂——炼尽阴阳出火坑,留得清白在人间.照相馆——美好形象永驻,当年记忆犹新.家用电器店——古今中外尽收眼底...
写新年快了祝福语关于家电的求大神?
人蛇年...爆竹声声送别去岁,烟花朵朵迎来佳节。有限的文字传递无限的祝福,有限的空间承载无尽的心意。值此新春佳节,本人衷心祝愿您和您的家人蛇年吉祥如意,...
请高手帮忙写幅对联,商场用的,商行名称XXX家电商场,最好能包含家电商场几个字?
上联:【金】戈铁马行业领先下联:【力】拔头筹科技创新横批:放眼全球上联:【金】戈铁马行业领先下联:【力】拔头筹科技创新横批:放眼全球
毛坯房过年贴对联吗?-楼盘网
[回答]毛坯房过年是否需要贴对联这个问题问的有一点特殊,因为我觉得这个问题应该对于不同的人有不同的看法,比如像是一些年轻人在城市里面买了房子,然后过...
电器店开业横幅怎样写?
1、买XX,买满意!2、请您潇洒走一回!3、XX家具圆您美梦!4、称心实在XX风采!5、理财有道生财增喜。6、女性夏日更添魅力!7、...XX单位(店、公司、馆)开业...
在装潢、装饰和书写对联时,常用到一种“金粉”,已知这种“金...
如一些高档家电用粉,电镀银涂膜、吊具、挂钩等希望对你有帮助3装潢材料金粉哪里有卖去建材城转转4带金粉的油漆怎么刷1、注意买那种环保油漆,最好是已经稀...
小生意人家的对联上联长长长长长长长下联长长长长长长长横批...
广告语就是品牌的眼睛,对于人们理解品牌内涵,建立品牌忠诚都有不同寻常的意义。下面我们来看看这些耳熟能详的世界经典广告语是如何造就世界级的品...
不明就里的亲戚们,对你的专业都有哪些尴尬无语的误解?
本人艺术生,编导专业。来怒答一波。她们不会知道你是广播电视编导专业还是戏剧影视文学专业,但她们觉得,你以后会是这样的↓↓她们也许只知道你是学播音的,...
