保定家电维修电话 保定暖气报修交费去哪里?快看你家归属哪个服务站

小编 541 0

保定暖气报修交费去哪里?快看你家归属哪个服务站

河北青年报讯(记者程功 见习记者刘丹) 11月1日,保定市正式启动供暖工作。记者从大唐供热保定有限责任公司了解到,2020-2021年采暖季大唐各供暖之家服务站名单及归属范围已经确定。 大唐供热营业厅网点地址、供暖之家服务站地址及服务范围如下。

同时,记者了解到,大唐保定供热原热线电话3300114、3300117、3300119、3300124本采暖季永久性停止使用,用户如有任何需求,可拨打全新改版热线电话967300, 客服热线中心随时为用户解答。

大唐供热营业厅地址:

1、 中诚营业厅:向阳南大街859号(天威路与向阳南大街交叉口东北)中诚商务中心底商。

2、 盛和营业厅:隆昌路115号,盛和嘉园1号底商。

3、 光明路营业厅:七一路与乐凯大街交口西行600米南侧光明路,大唐保定(热电厂)华源热电有限责任公司东门南侧。

4、 狮城佰俪营业厅:裕华路与玉兰大街交口东北,狮城佰俪小区西门底商。

5、 领秀紫晶城营业厅:五四中路与长城大街交口西行200米路南,领秀紫晶城北门底商。

供暖之家服务站具有报修服务、缴费服务、增值服务、业务咨询、用热稽查职能,配齐供暖之家服务站供暖管家、收费管家等人员。

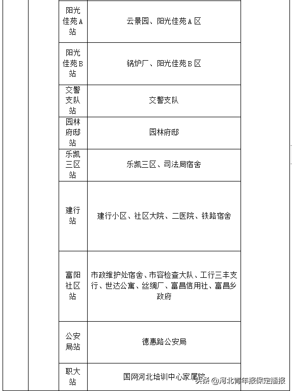
供热之家服务站地址及归属范围:

一分公司:

二分公司:

三分公司:

四分公司:

五分公司:

大唐保定供热公司11月1日提前带温试运行!供热有问题,打这些电话

供暖进行时

按照省政府、市政府要求,大唐保定供热公司于11月1日一次主管网提前带温试运行。

据介绍,为保证一次管网的升温运行稳定,该公司从10月1日开始进入生产准备状态。自10月1日开始,该公司调度两个热源厂进行一次管网注水工作,11月1日完成一次管网注水工作,带温试运行。在注水试压过程中,老旧小区的跑冒滴漏现象比较严重,该公司组织人员日夜抢修,及时解决老旧小区管道泄漏问题。同时做好巡站、巡线、巡区的巡查工作,做到有问题早发现早处理,确保辖区内各供热小区按供暖时间要求整体升温供暖。

据介绍,在供暖开始前,大唐保定供热公司利用非采暖季做好准备工作。目前已完成热控专业6大项、电气专业11大项、机务专业25大项、管网系统14大项、化学水处理专业6大项、调峰锅炉38项检修项目。同时,完成热力站文明治理、站内换热板清洗、除污器清洗、站内排污设备及液位报警系统维护等检修任务。

为了进一步优化服务,今年该公司进一步实现区域及营业厅“20+5”(5个营业大厅)全区域全方位覆盖式便民服务,编织成东西南北中纵横交错的服务网,构建“营业大厅+客服经理+客服管家+收费员+接线员+电子客服”的服务体系,打造出10分钟供暖服务圈模式。同时,入驻保定市市民服务中心,优化业务办理流程。利用升级电子客服系统,形成热线座席咨询、接收工单、转派工单、办结工单、回访用户的闭环管理,在拓展网上业务的同时,实现了与生产数据联网、信息共享,为客户带来更加便捷的服务体验。

据介绍,为更方便了解市民反映并及时做出回应,大唐保定供热公司原热线电话3300114、3300117、3300119、3300124停止使用,用户如有任何需求,可拨打全新改版热线电话967300,客服热线中心随时为用户解答。

供热有问题,打这些电话

为畅通供热服务渠道,及时解决群众反映的问题,11月1日,市执法局供热处对供热企业服务电话和供热主管部门监督电话进行公布。

■供热企业服务电话

大唐保定供热公司: 967300

深能保定热力公司: 报修投诉热线:3017701、3017702、3017703、3017704;业务咨询热线3180000。

发投热力公司: 5938206

高新区热力公司: 8630920

■供热主管部门监督电话

莲池区供热办:

2025776转8013(工作日8:30-17:30),2025756 (节假日及夜间值班电话)

竞秀区供热办: 5953390

市供热办(供暖期间值班电话):

5061083(24小时),3090120(工作日8:30-12:00,13:30-17:30),3090121(工作日8:30-12:00 13:30-17:30)

来源丨保定晚报,记者 邸志永 通讯员 曲洪国 李岩

“城市这台运作中的机器怎么能少了我们这群零部件”

微信ID:保定发布

“中共保定市委网络安全和信息化委员会办公室政务微信”

微信ID:网信保定

微信ID:保定网信管理执法

相关问答

美的24小时人工服务号电话-ZOL问答

美的客服电话:400-889-9315维修服务,秉承“诚信为本、客户至上”的服务态度和“以客户为中心”的服务指导思想,不仅真诚地为用户提供高质量的系列...

保定区号是多少啊?

保定区号是0312。保定辖区内区号:在保定市辖区的新市区号、北市区号、南市区号、满城区号、清苑区号、涞水区号、阜平区号、徐水区号、定兴区号、唐县区号、...

保定的区号是多少?

0312。保定市,古称上谷、保州、保府,又名靴城,河北省辖地级市,国务院批复确定的京津冀地区中心城市之一。保定市位于河北省中部偏西,太行山东麓,冀中平原...

12319投诉物业有用吗保定?

有用有用。12319是能投诉物管的。12319是城建服务热线,是国家建设部和信息产业部确定的全国建设行业公益服务专用电话号码,热线服务内容涉及城市规划、城市房...

保定市卫健委地址?

保定市卫健委位于保定市莲池区莲池北大街50号。交通方便,多路公交车通达;在市委东院站下车即到。办公地点与保定市纪检委进一个大门口,向西往南拐原保定市卫生...

保定市12345官网登录入口?

http://szzx.baoding.gov.cn/index.php/Qian/Zong/index/275.htmlhttp://szzx.baoding.gov.cn/index.php/Q...

保定银行怎么投诉?

如果您想投诉保定银行,可以采取以下步骤:首先,您可以拨打保定银行的客服热线,向客服人员详细说明您的投诉内容。其次,您可以前往保定银行的分支机构,与柜...

保定国美电器具体地址在哪-一起装修网

一起装修网问答平台为您提供保定国美电器具体地址在哪的相关答案,并为您推荐了关于保定国美电器具体地址在哪的相关问题,一起装修网问答平台:装修问题,因我而止...

保定市火车鸣笛扰民到哪个部门投诉?

染,污染一般都归环保局管,因此火车噪声扰民的,可以...可向当地环保部门投诉,解决扰民问题。火车夜间噪音扰民违法我国噪声污染防治法,因为噪声也属于一种污染...

保定苏泊尔售后服务在哪里?

给苏泊尔的官方客服打电话,就会告诉你保定的苏泊尔售后在哪里了。给苏泊尔的官方客服打电话,就会告诉你保定的苏泊尔售后在哪里了。