汉口家电维修 2020年武汉64家家电维修售后服务放心网点公布

小编 150 0

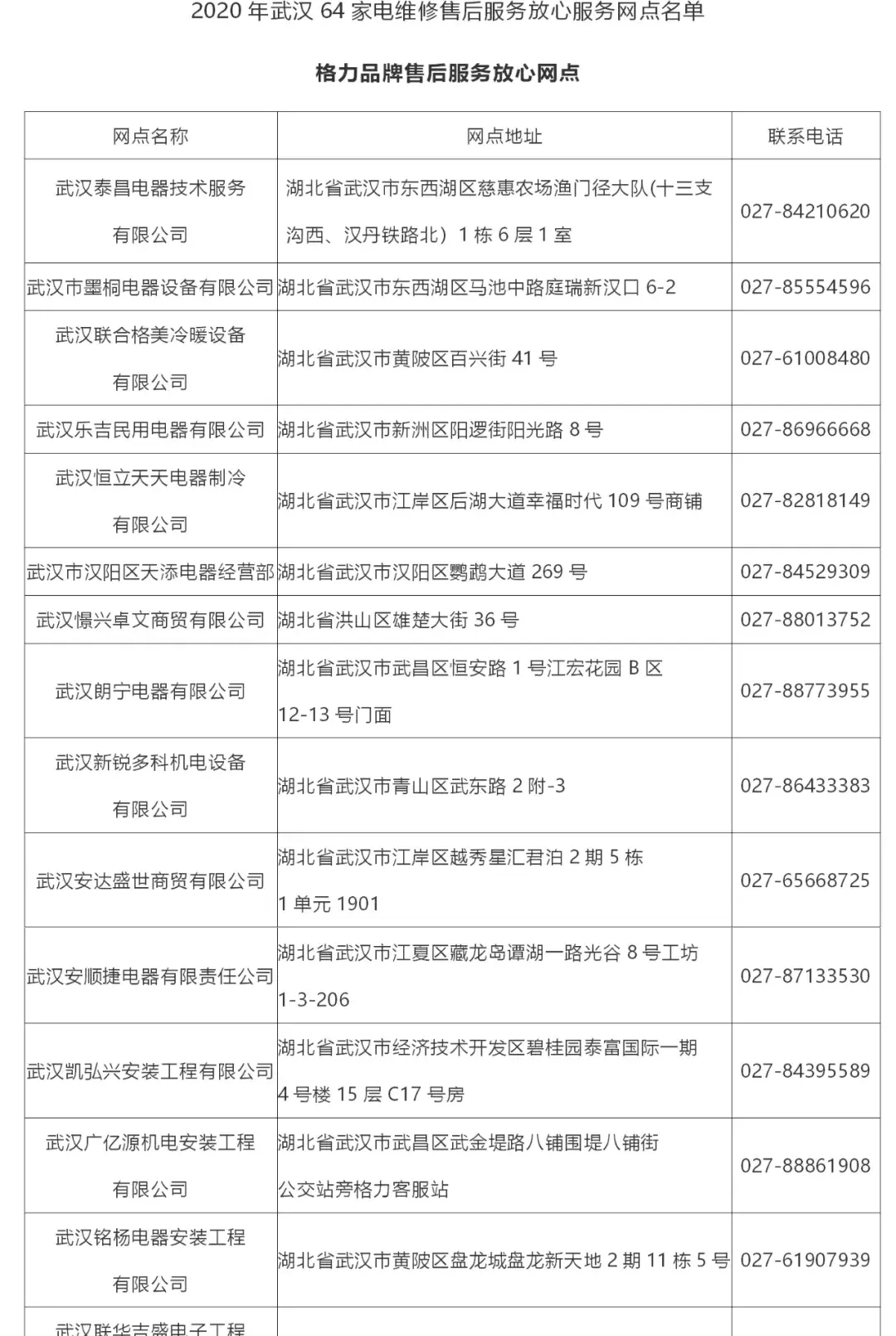
2020年武汉64家家电维修售后服务放心网点公布

家电坏了,担心找的维修售后服务网点不靠谱,维修人员忽悠乱收费。这是许多武汉市民在使用家用电器过程中,最怕遇到的问题。近日,湖北省消费者委员会、湖北省家电与网络信息产品服务行业协会、湖北省家电消费维权办公室联合发布了2020年度135家全省家电维修售后服务放心网点的名单,其中武汉市的售后服务放心网点共有64家。

据了解,通过审核认定的放心服务网点均能较好地遵守本行业自律公约,维护行业整体利益,在行业内有良好的口碑,消费投诉率较低。消费者如有家电维修问题,前往这些放心网点更为安全。

值得注意的是,公布的售后服务放心网点名单并非永久性的,一旦有消费者发现网点售后人员服务态度差、乱收费、小病大修、虚假维修等问题,可对其进行投诉。售后服务解决不及时、消费者不满意的售后服务放心网点则会被取消放心网点资格。

(湖北之声记者:周梦,通讯员:武严)

武汉64家家电维修服务点上了这个名单

品牌家电坏了,维修成了难题,担心找到的售后服务网点不靠谱,维修人员忽悠乱收费!这是许多武汉市民在使用家用电器过程中,最怕遇到的问题。

品牌家电售后

近日,湖北省消费者委员会、湖北省家电与网络信息产品服务行业协会、湖北省家电消费维权办公室联合发布了2020年度135家全省家电维修售后服务放心网点的名单,其中武汉市的售后服务放心网点共有64家。

权威审核认定

自主申报,品牌服务商推荐

据了解,这些售后服务放心网点由售后服务当点自主申报,经品牌服务商推荐,家电服务专委会评审,最后由湖北省家电与网络信息产品服务行业协会和湖北省家电维权办公室审核认定。

通过审核认定的放心服务网点均能够较好的遵守本行业自律公约,维护行业整体利益,在行业内有良好的口碑,消费投诉率较低。消费者如有家电维修问题,前往这些放心网点则更为安全。

非永久性

出现问题,可投诉举报

据悉,公布的售后服务放心网点名单并非永久性的,一旦有消费者发现网点售后人员服务态度差、乱收费、小病大修、虚假维修等问题,则可对其进行投诉。售后服务解决不及时、消费者不满意的售后服务放心网点则将被取消放心网点资格。

(来源:湖北省消费者委员会微信公众号)

相关问答

武汉联盟路附近哪里有修电器的?

联盟路往华电小路走几百米东湖景园A区门面有几家修电器的店铺,沿着这条路再向前走到纺织大学附近也有电器维修的店铺联盟路往华电小路走几百米东湖景园A区门...

艾美特电器维修点地址在哪里?

[回答]艾美特电器维修点地址:1.维修点名称:艾美特武汉办事处地址:武汉市汉口建设大道538-4号同城广场D栋903室2.维修点名称:武汉东海贸易有限公司售后部...

武汉热水器维修部在哪里?-设计本有问必答

武汉市江汉区地大家电维修部,地址:湖北省武汉市江汉区翠竹苑3栋4单元104号。距离他附近290米的红旗渠路新华家园公交车站可以下,有以下的线路:60...

武汉长虹电视机维修点地址在哪里?-设计本有问必答

武汉长虹电视机售后服务点地址如下:武汉鑫汉立电器有限公司维修地址:湖北省武汉市武昌区粮道街81号武汉海日顺电器贸易有限公司维修地址:湖北省...

修理热水器上门附近电话24小时-ZOL问答

作为一位专业的3C电子产品维修专家,我们重视用户体验和服务品质,提供全国统一24小时燃气热水器维修上门服务电话:4000606383。除了热水器维修服务外,我们还深耕...

帮个忙诸位老师有谁懂黑龙江制冰机维修价格,制冰机维修性...

[回答]这是出厂价,销售价在这基础上每吨加500-1000,单位:元/吨乳仔猪浓缩料6500高标准乳仔猪浓缩料5900仔猪浓缩料5300中/大猪浓缩料5050妊娠/种主浓缩料4...

帮个忙在线的老铁在线等:太原耐用水机维修,水机维修哪家好...

[回答]武汉市江夏区畅易通家电维修经营部联系人:周总电话:4006880859公司拥有一批技术过硬、经验丰富、反应迅速、信誉良好的专业技术服务人员,所属业务有...

武汉家电维修公司哪家比较专业?-一起装修网

一起装修网问答平台为您提供武汉家电维修公司哪家比较专业?的相关答案,并为您推荐了关于武汉家电维修公司哪家比较专业?的相关问题,一起装修网问答平台:装修问题...

还在延保期坏了,若要修只能自己送去,不上门维修

格兰仕微波炉维修报价:电源线20-40元无法开机开关30-40元不启动温度传感器50-60元食物焦糊蒸汽传感器40-50元烹调功能失效高压管50-60元不加热保险管...

哪个晓得飞利浦剃须刀武汉维修点都有哪些?_土巴兔装修问答

1、飞利浦剃须刀(十大剃须刀品牌,飞利浦)2、松下剃须刀(十大剃须刀品牌,松下电器有限公司)3、飞科剃须刀(十大剃须刀品牌,飞科)4、超人剃须刀(十大...